2023年生产实习总结与项目介绍
江苏苏美达五金工具有限公司
一、企业信息
企业名称:江苏苏美达五金电动工具有限公司
公司简介:苏美达股份有限公司系中央直接管理的国有重要骨干企业国机集团的核心成员。现已发展成为一家在产业链拓展与供应链运营领域颇具市场规模和品牌影响力的国际化、多元化企业集团。
苏美达以“打造数字化驱动的国际化产业链和供应链、成为国内国际相互促进的双循环标杆企业”为战略定位,坚持多元化发展、专业化经营、生态化共赢,及先进制造、生态环保与清洁能源等三大业务板块,为全球客户提供更便捷、更环保、更智慧的产品,为现代生活创造乐趣。



二、实习项目及分组:
项目一名称:FOC控制电机优势
小组成员:王斌、杜建胜、郭浩冉、周帅、段怿文


项目简介:企业的主流产品割草机、光伏清洁机器人所用电机的控制方式主要为FOC控制,该控制方式程序复杂,但同时存在诸多优点,本项目旨在验证该种控制方式相较于传统控制方式的优点。
项目成果:
.FOC控制电机优化
FOC控制是一种基于电机空间矢量表示的控制方法,通过将电机的转子磁场控制为与定子磁场垂直的方向,从而实现更精确的控制。
①效率验证实验
求出普通驱动和FOC驱动控制下的输入输出功率,将输出功率与输入功率相比即可得到不同扭矩下的效率值。



②温升验证实验
在相同扭矩为0.2NM的情况下,普通驱动器在15min内温度由室温提升到100摄氏度;而FOC驱动器在24min内温度由室温提升到100摄氏度。由此可见,FOC驱动器能够提高电机持续工作的时间,提升比例为60%。

由以上两个实验结果可以看出,在任何工况下FOC驱动的电机效率更高。FOC驱动通过将电机的磁场与电流进行控制,使得电机在不同负载下都能够保持较高的效率和较小的功率损耗。
同时,FOC控制也能在一定程度上抑制噪音产生,提供更加稳定和精确的控制。
B. 随着工作时间增加,FOC驱动控制电机会有一定程度的温升,与普通控制相比较,FOC驱动的功率损耗更小、温升更小。这种温升现象的减小可以归功于FOC驱动的高效能量转换和精确控制,
有利于改善了电机的热特性。
实习收获
1 了解了FOC控制的基本原理和实现方式,以及它区别于传统控制系统的优点。
2 熟悉了嵌入式开发的一般流程,对我们今后的科研生活有重要意义。
3 掌握了雅特力开发板的工作环境。能够使用商用AT32开发板进行简单的控制开发。
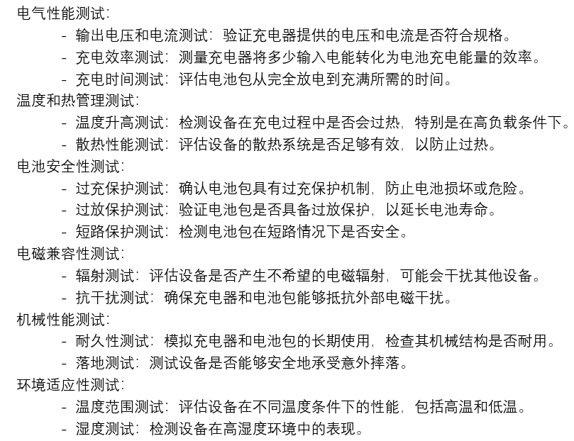
项目二名称:宽温电池包的开发和测试
小组成员:杨龙飞,刘樱基,王正杨,刘婷婷,刘子轶

项目成果简介及成果:
1 18V电池包和充电器


从第三方测试报告中提取出主要测试项目如下:
认证标准IEC 62368-1 测试项目:
1. General requirements 通用要求;
2. Injury caused by electricity 电引起的伤害;
3. Injury caused by harmful substances 有害物质引起的伤害;
4. Damage caused by machinery 机械引起的伤害;
5. Injury from thermal burns 热灼伤的伤害;
6. Equipment signs, instructions and indicative safety protection 设备 标志、说明和指示性安全防护;
7. Components 元器件;
8. Equipment with battery pack and its protection circuit 带电池组及其保护电路的设备;
2 60V电池包及充电器

3 40V/60V割草机

4 储能电源未来技术趋势

5 储能电源认证标准


项目三名称:割草机的机构改进设计
小组成员:王泰源,冯黄,张世新, 张晨旭

项目简介:对课题割草机的机构改进设计,综合考虑了制造成本,结构体积,灵敏度等功能需求,优化出一套新的结构并且成功建模。
通过连杆左右摆动带动圆柱滚体在弹簧轨道左右运功,挤压弹簧产生受力用于复位。该机构的优点是原理简单,结构灵巧,不足之处是
工作过程中需克服较多摩擦力做功,圆柱滚体在滑槽中的摩擦,在水平弹簧轨道的摩擦。

项目成果:
目前大多割草车刀盘和车架装配结构为插销形式,及螺栓装配形式。在装配过中用时太长,装配比较困难。
设计了一种更加简便的快换结构,使换刀盘操作更简单,节省生产线装配时间,提高生产效率。
1实物建模


2 油门双向复位机构设计

3 刀盘快换机械结构设计





